
編輯:抱抱編輯團隊/審訂:曾瑋琪 諮商心理師
諮商心理師或臨床心理師,皆致力於提供專業心理諮詢和支持,協助個人、家庭或群體克服各種心理、情感、人際和行為問題。
這項工作需要豐富的心理學知識、深厚的人際技巧,以及不斷精進的專業能力。在這份工作中,心理師扮演的不僅是個案的心靈導師,更是陪伴他人走過人生轉折的重要角色。
如果你對於深入了解人類心理、協助他人克服困難充滿熱情,並且樂於學習、成長,那麼成為一名心理師可能是你追求的夢想職業。
本文將為你介紹心理師這份工作,以及追求這一專業之路的必要步驟,希望能為你的未來規劃提供幫助與參考。
文章任意門
一、何謂諮商心理師/臨床心理師?心理師工作在幹嘛?
(一)心理師是什麼?工作內容為何?
心理師是一項專業的助人工作,提供心理方面的諮詢和支持,幫助個人、夫妻或家庭解決心理、情感、人際、行為等方面的問題。他們必須具備心理學或相關領域的碩士、博士學位,並且須經過相應的培訓和資格考試才能執業。
根據《心理師法》第 14 條,諮商心理師的業務範圍如下:
- 一般心理狀態與功能之心理衡鑑。
- 心理發展偏差與障礙之心理諮商與心理治療。
- 認知、情緒或行為偏差與障礙之心理諮商與心理治療。
- 社會適應偏差與障礙之心理諮商與心理治療。
- 精神官能症之心理諮商與心理治療。
- 其他經中央主管機關認可之諮商心理業務。
而《心理師法》第 13 條,則說明臨床心理師的業務範圍:
- 一般心理狀態與功能之心理衡鑑。
- 精神病或腦部心智功能之心理衡鑑。
- 心理發展偏差與障礙之心理諮商與心理治療。
- 認知、情緒或行為偏差與障礙之心理諮商與心理治療。
- 社會適應偏差與障礙之心理諮商與心理治療。
- 精神官能症之心理諮商與心理治療。
- 精神病或腦部心智功能之心理治療。
- 其他經中央主管機關認可之臨床心理業務。
- 前項第六款與第七款之業務,應依醫師開具之診斷及照會或醫囑為之。
(二)諮商心理師、臨床心理師、身心科醫師,哪種適合你?
在台灣,提供心理相關服務的職業主要有「諮商心理師」、「臨床心理師」和「身心科醫師(精神科醫師)」,許多人常搞不清楚 3 者的區別,而將他們稱為「心理醫師」,但其實台灣是沒有心理醫師這個職稱的,以下就為大家簡單說明:

諮商心理師
諮商心理師最低文憑須有碩士學位,且必須考取「諮商心理師執照」,諮商心理師從事的工作是以諮商、輔導為主,主要工作場域為心理諮商所/治療所、社福機構、企業等,也有些會在校園諮商輔導中心提供服務。
臨床心理師
臨床心理師最低文憑為碩士學位,且必須考取「臨床心理師執照」,與諮商心理師皆是從事心理治療的工作,兩者最主要的區別是,臨床心理師在實習訓練時一定要在醫院,實習重點更著重從心理病理的角度理解、詮釋與評估個案,以及進行心理衡鑑,對個案提供更針對病理方面的處遇治療,主要工作場域多為醫療院所或心理諮商所/治療所,另外部分監獄也會有臨床心理師提供心理治療服務。
精神科醫師(身心科醫師)
精神科醫師必須取得醫科本科學位,並持有醫師執照才可執業。精神科醫師與前兩者最大的差別在於,精神科醫師能為患者開立藥物處方,因此精神科醫師須具備精神科相關藥物的專業知識,主要工作場域為診所、公、私立醫院、社區心理衛生中心及政府機構等。
上述內容是初步地將心理諮商與心理治療做區分,實際上兩者還是有很多充滿彈性的地方,例如兩者所在的工作場域並非絕對——像是醫院若有需求,也會聘請諮商心理師提供諮商,臨床心理師也會與個案進行心理諮商。
二、如何成為合格的諮商心理師、臨床心理師?報考資格、執業條件說明
(一)諮商心理師報考資格
根據《心理師法》,想報考諮商心理師,須於公立或立案之私立大學、獨立學院或符合教育部採認規定之國外大學、獨立學院諮商心理所、系、組或相關心理研究所主修諮商心理,並經實習至少 1 年成績及格,取得碩士以上學位。
(二)臨床心理師報考資格
根據《心理師法》,想報考臨床心理師,須於公立或立案之私立大學、獨立學院臨床心理所或符合教育部採認規定之國外大學、獨立學院臨床心理所、系、組或相關心理研究所主修臨床心理,並經實習至少 1 年成績及格,取得碩士以上學位。
(三)執業條件
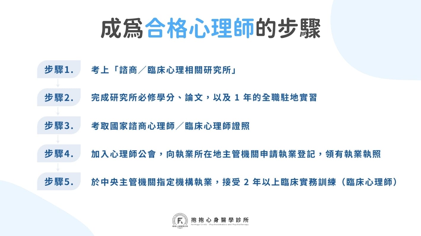
《心理師法》規定,諮商心理師/臨床心理師須在學籍期間完成全職實習訓練,才能得相關碩士以上學位,而取得學位後必須通過國家專技人員諮商心理師/臨床心理師考試,取得證書,加入心理師公會才能執業。

步驟 1.
考上「諮商/臨床心理相關研究所」
步驟 2.
完成研究所必修學分、論文,以及 1 年的全職駐地實習
步驟 3.
考取國家諮商心理師/臨床心理師證照
步驟 4.
加入心理師公會,向執業所在地主管機關申請執業登記,領有執業執照
步驟 5.
於中央主管機關指定機構執業,接受 2 年以上臨床實務訓練(臨床心理師)
三、想要成為心理師的 6 大常見問題解答!
(一)什麼特質適合做心理師?

- 對「人」有興趣,包括對他人感覺好奇,也有想要探索自己的動機。
- 具有同理心,能理解於他人角度對事物的看法與感受。
- 能保持開放的心,尊重不同的關點與想法。
- 能接納與覺察自我,同時也能了解自己能力有限。
- 具備對人的敏感度,能從個案的言語、情緒反應、肢體動作等觀察其狀態。
(二)成為諮商心理師或臨床心理師前,會遇到什麼困難?
備考研究所時:
- 研究生名額有限,因此競爭激烈,申論題更是其中的難關,需要加強練習。
- 部分研究所會進行諮商實務演練的面試,因此要具備諮商流程的基本知識。
攻讀研究所時:
- 兼職實習與駐地實習忙碌,同時還須完成論文,要能善用時間並同時兼顧。
- 學會幫助別人前,要先了解自己,許多人在這階段會開始自我探索,因此是認識、整理內心的重要階段,心理狀態也可能會較混亂。
(三)成為諮商心理師/臨床心理師後,會遇到什麼困難?
必須不斷精進自我
心理師須要花費大量時間和精力不斷提升自己的專業能力,是一個必須持續學習成長的職業。
必須保持工作熱忱
若是工作久了失去熱忱,可能會失去進行諮商工作的動力,也容易影響自身狀態。
必須能整合其他資源
面對危機個案,可能會需要其他資源的介入,心理師必須兼顧評估和危機協助處理,因此諮商時間不僅是陪伴個案思考內在,還包括協助增加、聯繫外在資源的工作。
必須具備強大的心理素質
心理諮商工作不見得能馬上看見成果,若沒有正確的心態與強大的心理素質,心理師可能因此對能力產生自我懷疑。
(四)諮商心理師/臨床心理師平均薪資多少?
一般來說,無論是諮商心理師還是臨床心理師的薪資都會隨著年資與經歷成長,每個月薪資大約為 35,000~43,000 元左右;若進入大型醫院執業,薪資一般會在 40,000 元以上,較資深的心理師甚至有可能達到 50,000~70,000 元。
(五)非本科系學生可以成為諮商心理師/臨床心理師嗎?
如同前面所說,要報考諮商心理師/臨床心理師考試,必須於相關心理研究所主修諮商心理/臨床心理,但大學學士學位則無科系要求。
也就是說,若現在尚未就讀研究所的你,想在未來成為一名心理師,只要未來攻讀諮商輔導相關或臨床心理相關的研究所,並完成學業與實習要求,就有機會報考諮商心理師/臨床心理師考試,挑戰成為一名合格的心理師。
(六)可以就讀國外的心理相關研究所,再回來考證照嗎?
目前即使已經是國外認可的心理師,回來還是要重念碩班,因為在台灣,要成為一名執業心理師,會要求於就讀研究所時取得特定課程學分,而國外的研究所不見得會有相對應的課程,回台後可能仍須補修,但有些研究所不會開放非本系的學生修習。
另外,在台灣就讀心理輔導相關研究所,須完成 1,500 小時的實習時數,以及 50 小時的專業督導時數,國外的研究所也不見得有此規定,因此較不建議就讀國外的諮商輔導研究所後再回來考證照。






